HI,你好,欢迎来到九蚂蚁!

ITSS资质分类

提供专业技术方案、技术人员派遣、系统部署、难点攻关、业务指导

服务介绍

办理ITSS运行维护标准证书,无需东奔西跑,九蚂蚁快速帮您完成

ITSS运行维护标准认证等级介绍

提供专业技术方案、技术人员派遣、系统部署、难点攻关、业务指导

ITSS运行维护认证分为四个等级为一级,二级,三级,四级,一级为最高级,企业第一次做,一般会从四级或者三级开始做起。

进行ITSS认证的企业都是IT类科技型企业,这样的企业在招投标过程中,可能还有涉及到CMMI、信息安全服务资质、ISO27001、ISO20000,三体系等认证的需求。

ITSS运行维护标准认证的原理

ITSS充分借鉴了质量管理原理和过程改进方法的精髓,规定了IT服务的组成要素和生命周期,并对其进行标准化。

1、组成要素:IT服务由人员(People)、流程(Process)、技术(Technology)和资源(Resource)组成,简称PPTR。其中:

1.1、人员:指提供IT服务所需的人员及其知识、经验和技能要求;

1.2、过程:指提供IT服务时,合理利用必要的资源,将输入转化为输出的一组相互关联和结构化的活动;

1.3、技术:指交付满足质量要求的IT服务应使用的技术或应具备的技术能力;

1.4、资源:指提供IT服务所依存和产生的有形及无形资产。

2、生命周期:IT服务生命周期由规划设计(Planning & Design)、部署实施(Implementing)、服务运营(Operation)、持续改进(Improvement)和监督管理(Supervision)5个阶段组成,简称PIOIS。其中:

2.1、规划设计:从客户业务战略出发,以需求为中心,参照ITSS对IT服务进行全面系统的战略规划和设计,为IT服务的部署实施做好准备,以确保提供满足客户需求的IT服务;

2.2、部署实施:在规划设计基础上,依据TSS建立管理体系、部署专用工具及服务解决方案;

2.3、服务运营:根据服务部署情况,依据ITSS,采用过程方法,全面管理基础设施、服务流程、人员和业务连续性,实现业务运营与IT服务运营融合;

2.4、持续改进:根据服务运营的实际情况,定期评审IT服务满足业务运营的情况,以及IT服务本身存在的缺陷,提出改进策略和方案,并对IT服务进行重新规划设计和部署实施,以提高IT服务质量。

2.5、监督管理:本阶段主要依据ITSS对IT服务服务质量进行评价,并对服务供方的服务过程、交付结果实施监督和绩效评估。

ITSS运行维护标准认证的好处

使用ITSS,对IT服务供需双方来讲,将带来以下潜在收益:

1、对IT服务需方:

1.1、提升IT服务质量:通过量化和监控最终用户满意度,IT服务需方可以更好地控制和提升用户满意度,从而有助于全面提升服务质量。

1.2、优化IT服务成本:不可预测的支出往往导致服务成本频繁变动,同时也意味着难以持续控制并降低IT服务成本,通过使用ITSS,将有助于量化服务成本,从而达到优化成本的目的。

1.3、强化IT服务效能:通过ITSS实施标准化的IT服务,有助于更合理地分配和使用IT服务,让所采购的IT服务能够得到最充分、最合理的使用。

1.4、降低IT服务风险:通过ITSS实施标准化的IT服务,也就意味着更稳定、更可靠的IT服务,降低业务中断风险,并可以有效避免被单一IT服务厂商绑定。

2、对IT服务供方:

2.1、提升IT服务质量:IT服务供需双方基于同一标准衡量IT服务质量,可使IT服务供方一方面通过ITSS来提升IT服务质量,另一方面可使提升的IT服务质量被IT服务需方认可,直接转换为经济效益。

2.2、优化IT服务成本:ITSS使IT服务供方可以将多项IT服务成本从企业内成本转换成社会成本,比如初级IT服务工程师培养、客户IT服务教育等。这种转变一方面直接降低了IT服务供方的成本,另一方面为IT服务供方的业务快速发展提供了可能。

2.3、强化IT服务效能:服务标准化是服务产品化的前提,服务产品化是服务产业化的前提。ITSS让IT服务供方实现IT服务的规模化成为可能。

2.3、降低IT服务风险:通过依据ITSS引入监理、服务质量评价等第三方服务,可降低IT服务项目实施风险;部分IT服务成本从企业内转换到企业外,可降低IT服务企业运营风险。

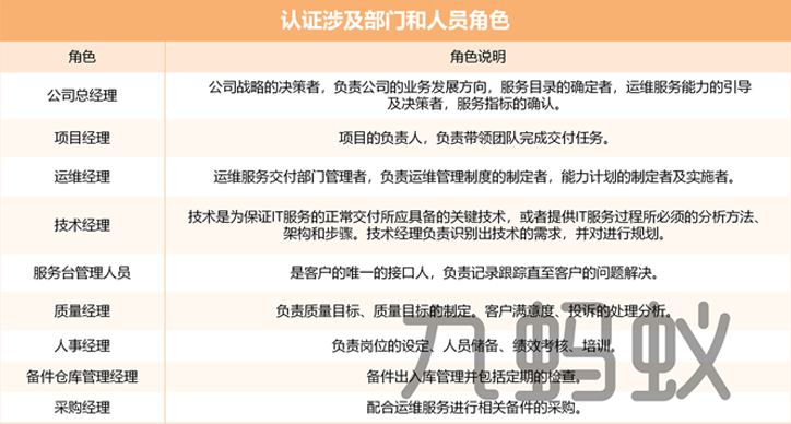
ITSS运行维护标准认证涉及的部门和人员

提供专业技术方案、技术人员派遣、系统部署、难点攻关、业务指导

ITSS运行维护标准认证涉及的部门和人员

ITSS运行维护标准证书办理流程

流程合理完善、实时跟进,交给我们办理让您更放心!

  • 01

    调研企业情况,提高成功率

  • 02

    委托九蚂蚁申请ITSS运行维护标准证书,收集资料,编写项目文档

  • 03

    现场审核

  • 04

    材料整改

  • 05

    颁发证书

办理ITSS运行维护标准证书所需要的条件

资深顾问审核资料,减少退回率,商业信息、公司信息严格保密

三级ITSS信息技术服务运行维护标准认证要求

公司成立2年

独立法人

三个进行中的运维项目

人员配合

四级ITSS信息技术服务运行维护标准认证要求

公司成立1年

独立法人

三个进行中的运维项目

人员配合

ITSS运行维护标准证书样本图解

提供专业技术方案、技术人员派遣、系统部署、难点攻关、业务指导

ITSS运行维护标准证书样本图解

九蚂蚁服务承诺

致力于为企业提供一站式解决方案,让创业更简单,让服务更专业!

服务承诺

九蚂蚁拥有专业且过硬的服务团队,遇见问题能快速响应并对问题进行处理;

达成合作之后有专人跟进项目,并提供相关咨询服务,对项目进度进行及时跟踪和实时反馈;

严格按照国家相关管理机构规章制度进行申请,保证许可资质真实、不弄虚作假,保密客户信息,不挪用客户资料。

价格承诺

行业中同等条件下,我公司在不以降低产品服务质量为代价的基础上,真诚以更优惠的价格带给客户。

售后承诺

办证下来后,客户如遇使用证件时出现协助的地方,我司会积极配合,每年年报还会定期提前提醒,政策调整及时告知

办理咨询

北京秦云科技有限公司 Copyright © 2016-2023 九蚂蚁 9mayi.com 版权所有

京ICP备16040459号-8  京B2-20171056 | B2-20190585 | 京公安网备11011402012062号

客服邮箱:kefu@9mayi.com 或致电:400-825-8250

违法和不良信息举报电话:010-52873386 违法和不良信息举报邮箱:service@9mayi.com

微信一键下单

随时与客服沟通服务

0
在线咨询客服
TOP